重庆市南川隆化职业中学校是教育部认定的国家级重点中职学校之一,初中毕业不知道怎么办的可以看看学校招生简章里面包含了招生计划,招生要求等信息,可以供我们参考,可以电话咨询了解,一个学校的招生简章是一个学校的关键,关系的学校的生源,所以在选择中职学校的时候我们可以看看学校招生简章先自行了解,实际考察的时候心里也有一定的底。
重庆市南川隆化职业中学校,同“重庆市南川职业教育中心”是“两块牌子一套班子”,位于重庆市南川区东环路。 以中职学历教育为主,全日制中等职业学校,重庆市“国家级重点职业中学”,香港华夏基金会职业教育项目学校、澳大利亚职教项目合作伙伴学校、中韩扶贫开发计算机应用培训项目学校。
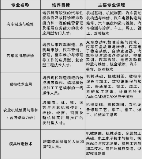
学校现占地面积268亩,校舍建筑面积11.4万平方米;学校现开设有数控技术、电子技术应用、化学工艺、计算机及应用、国防教育与保安、机械汽修等六大类11个专业78个教学班,在籍中职学生4637人;常年举办各类短训班,还积极承担了南川区的农村劳动力转移工作,年培训社会人员2000人次以上。学校设施完善,设备优良,装备有38个先进的各专业实习实作室(另与市内外20多家企事业单位共建实习基地24个),有700多台联网计算机,实习、实作设备总价值达800余万元。
学校坚持“以服务为宗旨,以就业为导向,以能力为本位”的办学方针,以“诚信、厚德、睿智、善行”为校训,坚持“学校+军营+企业”的办学模式,实行“半军事化封闭式”管理,先后与LG集团、海尔集团、格力电器集团、红豆集团、重庆博赛集团等50多家大型企业联合办学,“订单式”培养学生,毕业生就业岗位好、待遇高,供不应求。




声明:以上信息均来源于互联网,学来帮卫校网整理发布仅供参考,以上学校相关内容均不代表学来帮卫校网意见,学校招生信息请考生以省教育考试院或学校官方最新公布为准。