重庆市联合技工学校是教育部认定的国家级重点中职学校之一,初中毕业不知道怎么办的可以看看学校招生简章里面包含了招生计划,招生要求等信息,可以供我们参考,可以电话咨询了解,一个学校的招生简章是一个学校的关键,关系的学校的生源,所以在选择中职学校的时候我们可以看看学校招生简章先自行了解,实际考察的时候心里也有一定的底。
重庆市联合技工学校创办于1997年,是重庆市人民政府批准成立的(省)市级重点技工学校。2004年以来连续被重庆市人力资源和社会保障局评为市先进技工学校,2010年被市委、市政府授予扶贫开发先进单位。
学校秉承“学真本领,获高文凭,找好工作”的办学宗旨,本着“知行合一,德能相彰”的教育理念,实行融情教育、全封闭式、半军事化管理,以名家名师、培养优生为目标,充分保障学生的全面发展。
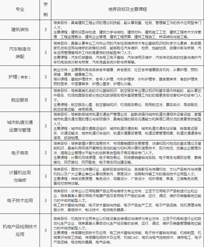
招生专业和主要课程

学校毗邻重庆市渝北区人民政府服务中心、体育馆、空港新城广场;分别与国家级中央公园、国际博览中心、江北国际机场、西部航空枢纽长途客运换乘中心、涉外商贸重庆世贸国际广场相邻,学校周边环境优美,交通便利,邻近轻轨和地铁轨道交通枢纽站、公交车站,周边拥有商业购物中心和休闲健身等配套设施。学校各类教学设备完善,有功能齐全的综合大楼、汽车维修实训室、多媒体教学系统、计算机实训中心、图书阅览室、形体训练厅、电子琴房、车辆驾驶培训基地、标准的塑胶运动场、舒适温馨的学生公寓、花园式的校园。学校优美的环境,优越的办学条件,严谨的治学,是莘莘学子理想的求学成材之地。
学校以“因材施教,以人为本,立德树人”为办学理念,以“学有特长、教有特点、校有特色”为办学愿景,以“崇德载道,敏学思进”为校训。学校为学生搭建继续深造平台,修完课程后,在校强化学习文化知识,参加取学籍考试后,报读高等院校学习,合格毕业生将获得相应高校文凭,文凭全国通用,网上注册。可参加国家公务员及研究生考试。
学校有“专业好、教学实、管理严、校风正、就业优”的良好美誉,并经过引进、整合资源,坚持规模扩张与内涵提升并举,深化校企合作,创新教学模式,促进产教对接,全面提升办学质量和办学信誉,欢迎广大学子和家长前来参观考察。
声明:以上信息均来源于互联网,学来帮卫校网整理发布仅供参考,以上学校相关内容均不代表学来帮卫校网意见,学校招生信息请考生以省教育考试院或学校官方最新公布为准。